安否確認マニュアルの作成方法とは?具体的な手順やポイントを解説
遠藤 香大(えんどう こうだい)
企業における安否確認とは、災害が発生した時に従業員の安否を速やかに確認し、事業の継続・再開につなげるものです。安否確認の際には、従業員の家族や被災地の状況などをあわせて確認することも大事です。
迅速な安否確認を行うために、事前にマニュアルを作成しておきましょう。災害時は混乱した状況にあり、冷静な判断を下せない従業員も出てくると予想されるからです。あらかじめ安否確認マニュアルを作成しておくと、次の行動が分かりやすくなり迅速な初動が可能となります。
この記事では、安否確認マニュアルの作成方法を紹介します。作成時のポイントや注意点も紹介しているので、あわせて参考にしてください。

目次
安否確認マニュアルの必要性
安否確認マニュアルは、主に以下の3つの目的で必要と言えます。
- 従業員の安全確保
- 迅速な事業復旧
- 社会的信用の維持
災害発生時は想定外の被害が発生するケースもあり、いつ何が起こるか分からない状態が続きます。被害を最小限に抑えるためにも、従業員の安否確認は欠かせません。
ここでは、安否確認マニュアルの必要性について解説します。
従業員の安全確保
企業は、いかなる場合においても従業員の安全を確保することが労働契約法(第5条)で義務付けられています。災害発生時に適切な対応を取らなければ法律違反となる可能性があります。従業員の安否を確認する義務は法律で定められているわけではありませんが、従業員の身体の安全を確保しつつ労働できるよう、必要な配慮をしなくてはなりません。
また、従業員の安全配慮義務については、労働契約法だけでなく、労働安全衛生法にも記載がされています。
第三条 事業者は、単にこの法律で定める労働災害の防止のための最低基準を守るだけでなく、快適な職場環境の実現と労働条件の改善を通じて職場における労働者の安全と健康を確保するようにしなければならない。また、事業者は、国が実施する労働災害の防止に関する施策に協力するようにしなければならない。
(引用:労働安全衛生法 | e-Gov法令検索)
したがって、災害時に迅速な安否確認を行うためには、マニュアルの作成が必須といえるでしょう。
関連記事:弁護士が教える労働安全衛生法(安衛法)!重要ポイントと対応策、違反した場合の罰則を解説
迅速な事業復旧
企業として事業を継続するためには、従業員の確保が欠かせません。被災により事業がストップした場合でも、従業員の安全確保および状況確認を行い、緊急対応や復旧作業にあたれる人員を確保することが初動対応の要です。
災害時の混乱した状況のなかで、被害状況や従業員の状況を収集するためには、情報の取捨選択と可視化が不可欠です。安否確認マニュアルを作成していれば、必要な情報のみを短時間で集められるため、素早い初動が可能となります。さらに、迅速に事業継続・再開できる体制を整えられるよう、あらかじめBCP(事業継続計画)を策定しておくとよりリスクを抑えられます。
BCPの策定にはトヨクモ『BCP策定支援サービス(ライト版)』の活用を!
BCPを策定できていない企業には、トヨクモが提供する『BCP策定支援サービス(ライト版)』の活用がおすすめです。そもそもBCP(事業継続計画)とは、地震をはじめとする緊急事態が発生したときの対策や防止策をまとめた計画のことです。あらかじめBCP策定を行っていると緊急時の行動や企業の方針が明らかとなっているため、次の行動を起こしやすくなります。
社会的信用の維持
安否確認マニュアルの作成をはじめとする災害発生時の対策を事前に策定していると、多様なステークホルダー(利害関係者)の信用を得るきっかけにもなります。大規模な被害を受けた際は自社の対応に追われてしまいがちですが、自社の事業が継続できるかは社外のステークホルダーにも影響します。そのため、関係する取引先への現状報告もすみやかに行う必要があります。
現状や今後の見通しなどの情報を発信し続けることにより、関係各所に安心してもらえるでしょう。また、情報を発信するなどの姿勢を従業員に見せれば、会社への信頼感が高まる効果も期待できます。安否確認を怠っている企業は先に触れた法律違反を問われるだけでなく、社会的信用も落とす可能性があるのです。そのため、安否確認マニュアルを作成して、スムーズな安否確認および状況把握をすることが大切です。

安否確認マニュアルの作成方法
安否確認マニュアルの作成手順は、以下のとおりです。
- 表紙に社名や作成日を記載する
- マニュアルの目的や概要を記載する
- 安否確認に関する概要をまとめる
- 災害時の安否確認方法を記載する
今回は、東京大学工学系・情報理工学系等が作成した安否確認マニュアルをサンプルにしながら具体的な手順を紹介します。
(参考:東京大学工学系・情報理工学系等「安否確認マニュアル」)
1.表紙に社名や作成日を記載する
まず、表紙に社名や作成日を記載します。いつ・誰が作成したのかが分かるように記載しておき、内容を更新するたびに日付を変更しましょう。

▲出典:東京大学工学系・情報理工学系等「安否確認マニュアル」
なお、表紙の次に目次を記載しておくと、どこに何が書かれているかを把握しやすいです。内容を更新した場合は、目次もあわせて変えておきましょう。

▲出典:東京大学工学系・情報理工学系等「安否確認マニュアル」
2.マニュアルの目的や概要を記載する
次に、マニュアルの目的や概要を記載しましょう。「なぜマニュアルを作成するのか」「誰を対象としているのか」などを明記しておくと、従業員それぞれが安否確認の重要性を再確認できます。

▲出典:東京大学工学系・情報理工学系等「安否確認マニュアル」
3.安否確認に関する概要をまとめる
次に、安否確認に関する概要をまとめましょう。「どのような場合に安否確認は実施されるか」「誰に安否確認を報告するか」を記載しておくと、緊急時にスムーズに行動できます。

▲出典:東京大学工学系・情報理工学系等「安否確認マニュアル」
さらに、安否確認システムを導入している場合は、概要や登録対象を明らかにしておきましょう。

▲出典:東京大学工学系・情報理工学系等「安否確認マニュアル」
安否確認システムとは、災害時に迅速な安否確認を行えるサービスです。災害が起きたときに手動で安否確認をするには、従業員1人ひとりに電話やメールなどをして状況を確認しなければいけません。通信回線の混雑も予想されるため、すべての従業員の状況確認には、多くの手間がかかるでしょう。
安否確認システムを導入していれば、安否確認にかかる作業をすべて自動で行えるため、すみやかな初動が可能となります。安否確認システムを導入している場合は、マニュアルに概要や利用方法、注意点などをまとめておくと、いつでも情報を確認しやすいです。

▲出典:東京大学工学系・情報理工学系等「安否確認マニュアル」
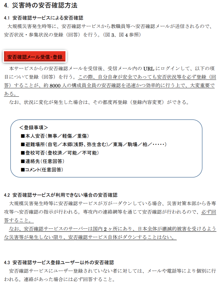
4.災害時の安否確認方法を記載する
最後に、災害時の安否確認方法を記載しましょう。具体的には、以下を想定した内容を書きます。
- 安否確認システムを活用した安否確認方法
- 安否確認システムが利用できない場合の安否確認方法
- 安否確認システムに登録していない従業員の安否確認方法

▲出典:東京大学工学系・情報理工学系等「安否確認マニュアル」
災害発生時に何が起こるかは、予想できません。そのため、あらかじめ想定できる安否確認方法を記載しておき、万が一の事態に備えることが大切です。安否確認システムを導入している場合は、安否確認通知への回答手順も記載しておくと親切です。

▲出典:東京大学工学系・情報理工学系等「安否確認マニュアル」
なお、安否確認システムを導入していない場合は、安否確認方法を記載します。電話やメール、SNSの活用など、自社が採用した安否確認方法を具体的に記載しておくと、緊急時に役立つマニュアルを作成できます。
安否確認マニュアルを作成する際のポイント
安否確認マニュアルを作成する際のポイントは、以下のとおりです。
- シンプルで理解しやすいものを作成する
- 連絡手段を統一して連絡先を収集する
- 安否確認の重要性を従業員に理解してもらう
- 安否確認の担当者を複数人決めておく
それぞれについて解説します。
シンプルで理解しやすいものを作成する
安否確認マニュアルは、シンプルで理解しやすいものを作成しましょう。災害をはじめとする緊急時は混乱状況にあるため、冷静な判断を下しにくいです。そのようななかで、複雑で分かりにくい安否確認マニュアルを見ても、正しい判断はできないでしょう。
シンプルで簡潔にまとめられた安否確認マニュアルであれば、緊急時でも活用しやすくスムーズな安否確認を行いやすいです。通常時とは違う状況で使用することを念頭に置きながら、誰が見ても理解できる安否確認マニュアルを作成してください。
連絡手段を統一し連絡先を収集する
災害時は、従業員がそれぞれ避難したり、担当業務に関する対応をしたりと、慌ただしく混乱した状態になることが予想されます。そのようななかで電話やメール、SNSなど、それぞれの従業員の連絡手段が異なっていると、全員の安否確認をするまでに時間がかかるでしょう。
スムーズな安否確認のために、災害発生時に安否を報告する緊急連絡は、最優先で使用する手段を事前に決めておきます。通信環境が適切に機能しない事態も想定したうえで連絡手段の優先順位を明確にしたのち、従業員の連絡先を収集するとよいでしょう。
安否確認の重要性を従業員に理解してもらう
安否確認の重要性を従業員にしっかりと理解してもらいましょう。
シンプルで分かりやすい安否確認マニュアルを作成しても、従業員からの理解を得られなければ最大限活用するのは難しいです。なぜなら、安否確認を行う際は従業員から安否確認通知の返答が必要不可欠だからです。安否確認の重要性を従業員が理解していなければ、安否確認への返答が後回しになって迅速な状況把握や事業復旧ができません。そうなると、事業停滞による企業の損失は大きくなり、企業の存続にも大きな影響をもたらすでしょう。
そのため、安否確認マニュアルを作成する際は、従業員に安否確認の重要性を周知し、そのうえで連絡先を収集します。安否確認訓練を含む防災訓練などを行えば、安否確認の重要性についての理解が深まるはずです。
安否確認を行う担当者を複数人決めておく
災害の状況や企業の規模によっては、1人で安否確認の対応ができない事態も予想されます。なかでも、出張が多い担当者である場合、会社を離れているために従業員の安否状況や建物設備などの被害状況が確認できないことも少なくありません。
いち早く組織的な対応をするためにも、社内で災害発生時の指揮系統を決めておき、万が一の被害に備えて安否確認を担当する従業員を複数人決めておきましょう。また、安否確認は担当者に丸投げするのではなく、企業全体の危機管理と位置付けることにより、スムーズな対応が可能となります。担当者が対応できない場合は、ほかの従業員にどのような指示を出すのかを決めておくと、混乱のなかでも着実な安否確認ができます。
安否確認マニュアルを作成する際の注意点
安否確認マニュアルを作成する際の注意点は、以下のとおりです。
- 企業の所在地で起こり得る災害を想定する
- 定期的な訓練を行う
それぞれについて解説します。
企業の所在地で起こり得る災害を想定する
日本は地震や台風をはじめ、災害が起こりやすい国です。しかし、発生しやすい災害は地域によって差があるため、企業の所在地に合わせた安否確認マニュアルを作成する必要があります。
たとえば、都市部の中心地に位置する企業であれば水害の可能性は低いですが、川や海などの近くに所在する企業であれば津波や氾濫などへの対応が必要です。
安否確認マニュアルを作成する際は、ハザードマップなどを活用して企業が遭遇し得る災害を特定し、それに沿った内容を記載しましょう。
(参考:国土交通省・国土地理院 ハザードマップポータルサイト)
定期的な訓練を行う
安否確認マニュアルは、作成したら終わりではありません。たとえ完璧なマニュアルが作成できたとしても、実際に災害が起きたときに活用できなければ意味がないでしょう。作成した安否確認マニュアルが実際に使用できるかどうかを確認するために、マニュアルを活用した訓練を行うのがおすすめです。
実際の災害を想定した訓練を行えば、改善すべき点や役立つ点などが見えてくるはずです。改善点が見つかれば即時に安否確認マニュアルへ反映していき、アップデートします。定期的に訓練しておけば、そのときの企業の状況に合わせた安否確認マニュアルを作成できるほか、すべての従業員にマニュアルを周知できます。
スムーズな安否確認にはトヨクモ『安否確認サービス2』の活用がおすすめ
災害発生直後の混乱した状況のなかで安全かつ正確に従業員や家族などの安否状況を把握し、次の行動に向けた適切な判断を下すためには、安否確認システムの導入がおすすめです。
被災して混乱した状況のなかで、担当者が迅速に安否確認の情報を収集・集計して今後の対応を考えるのは非常に困難です。とくに災害時は通信環境が悪化して連絡がつかないこともあるでしょう。
安否確認システムには、素早い連絡と回答の集計ができるさまざまな機能が搭載されています。冷静な判断をしにくい災害発生時でも、安否確認を自動化することによって自らの安全を確保したり、今後の対応を考えたりする時間に充てられるでしょう。
数ある安否確認システムのなかでも、トヨクモが提供する『安否確認サービス2』はおすすめです。気象庁の災害情報と連動して自動で安否確認メールを送信してくれるため、安否確認にかかる手間を大幅に削減できます。
さらに、安否確認サービス2では毎年防災の日である9月1日に全国一斉訓練を実施しているのもポイントです。訓練によってシステムに実際の災害時に近い負荷をかけられるため、安定稼働できることを証明しています。訓練終了後には参加企業に結果レポートを送付しており、自社の防災意識を高めるきっかけとしても活用していただけます。
災害発生時の安否確認に役立つマニュアルを作成しよう
従業員の安否確認は、災害発生時の事業継続・再開のために欠かせません。大規模な災害や通信環境が劣悪な状態のなかでも着実に連絡を行い、素早く情報を集計・集約させることが求められます。
台風や大雨・大雪など進行型の災害は、数日前から発生が予測できるものもありますが、地震のような突発的な災害はいつ起きるか予測できません。緊急時の準備ができていないと、災害時に事業を中断せざるを得ない可能性が高まるでしょう。
本記事で解説した内容を参考にしながら、自社の環境を考慮した安否確認マニュアルを作成してください。事前に安否確認マニュアルを作成しておけば、スムーズな状況把握・事業復旧が期待できます。
より迅速で確実な安否確認を行いたい企業には、トヨクモの『安否確認サービス2』の活用がおすすめです。シンプルで誰もが使いやすいデザインを採用しているため、すべての従業員に受け入れてもらいやすいでしょう。
編集者:坂田 健太(さかた けんた)
トヨクモ株式会社
企業の防災対策・BCP策定を支援するメディア「トヨクモ防災タイムズ」を運営。防災・BCPの専門家として、セミナー講師や専門メディアでの記事執筆も行う。 主な執筆記事に「BCPって何? ~中小企業の経営者が知っておくべき基礎知識~」「他人事では済まされない! BCP未策定が招く経営危機と、”備える”ことの真の価値とは?」(ともにニッキン ONLINE PREMIUM)などがある。